OVO Disbursement / Top up can be implemented on:
Top Up Inventory (TUI) is a capability for partners to be able to top up OVO cash from merchant own channels.
| Features | Status | Remarks |
|---|---|---|
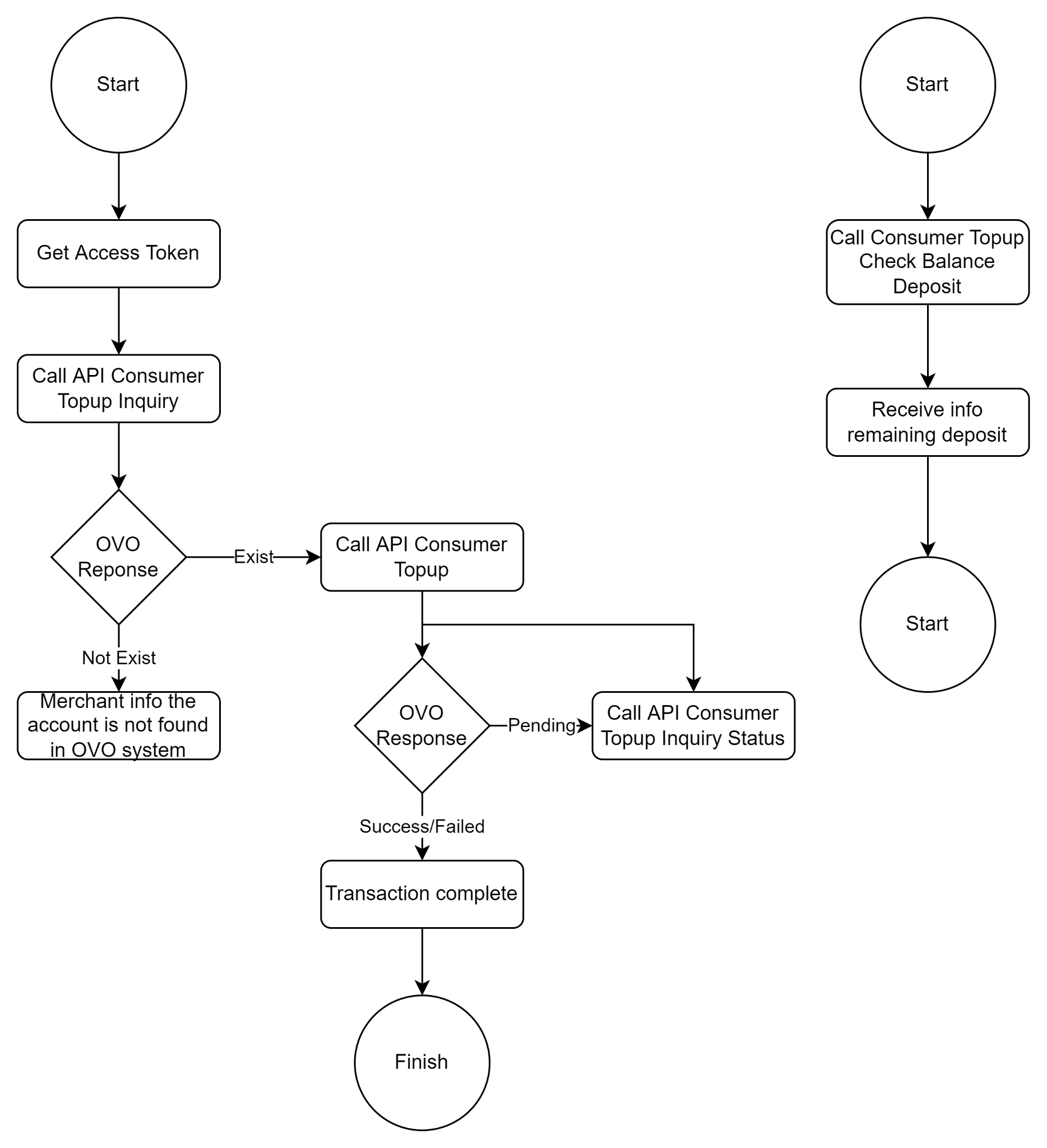
| Generate AccessToken (B2B) for execute OVO Cash disbursement / top up | ✓ | |
| OVO Cash Disbursement / Top up | ✓ | |
| Deposit Control | ✓ | The API can read merchant’s remaining deposit, so it will reject a top up request when merchant deposit is below the top up amount. |
| Inquiry Customer Exist | ✓ | |
| Check transaction status | ✓ |


Partner E-Wallet Menu
Option to top up OVO Cash and input phone number format must 08xxx

Partner OVO Top Up Menu
Choose amount Top Up, fee will be deducted

Checkout Page
Reconfirm for Top Up amount and to destination OVO account

Success Top Up
Success top up page with details Top up

Receipt
Merchant can create a receipt for users

Partner Disbursement Page
Disburse page details and input OVO phone number format must 08xxx and amount of disbursement

Inquiry Phone number page
Result of inquiry OVO Phone number partner will getting OVO Account name

Partner Disbursement Page
Disburse page details and input OVO phone number format must 08xxx and amount of disbursement

Inquiry Phone number page
Result of inquiry OVO Phone number partner will getting OVO Account name

Inquiry Phone number page
Disburse above limit 10 mio and execute to disburse

Failed to Disburse
Partner show the specific error message



| Merchant Start Development/Integration | Merchant Go Live |
|---|---|
|
|
| Integration Phase | SLA | PIC | Remarks |
|---|---|---|---|
| Create Staging Credentials | Up to 2 working days | OVO | |
| API Development | TBD | Merchant | |
| Devsite BI Test | TBD | Merchant | |
| Functional Test | TBD | Merchant | |
| UAT with OVO | 1 working day / platform | OVO | |
| Review UAT Result | Up to 2 working days | OVO | |
| Create Production Credentials | Up to 6 working days | OVO | Can parallel create if administration & technical requirements done |
| Go Live Preparation | 1 working day | OVO | Can parallel before go live, meeting with Operational team OVO & merchant |
| Deployment Production | TBD | Merchant | |
| Go Live | TBD | Merchant |